Reach & Teach
A mini research sprint to gain insights remotely about intial challenges experienced during the sudden online education transition in India during COVID 19
Reach & Teach
A mini research sprint to gain insights remotely about intial challenges experienced during the sudden online education transition in India during COVID 19
Reach & Teach
A mini research sprint to gain insights remotely about intial challenges experienced during the sudden online education transition in India during COVID 19
Design Research
Remote Research
Interviews
Field Research
Design Research
Remote Research
Interviews
Field Research
Design Research
Remote Research
Interviews
Field Research

We did research that could drive the building of a framework.

We did research that could drive the building of a framework.

We did research that could drive the building of a framework.
Role
Researcher
Tools
Webex (Interviews), Mural (Synthesis), Adobe XD (Prototyping).
Timeline
2021 (1 Week)
Methods
Remote Interviews, Qualitative Research
Team
3 Researchers/Designers (Fully Remote & Distributed)
Role
Researcher
Methods
Remote Interviews, Qualitative Research
Tools
Webex (Interviews), Mural (Synthesis), Adobe XD (Prototyping).
Team
3 Researchers/Designers (Fully Remote & Distributed)
2021 (1 Week)
Timeline
Role
Researcher
Tools
Webex (Interviews), Mural (Synthesis), Adobe XD (Prototyping).
Timeline
2021 (1 Week)
Methods
Remote Interviews, Qualitative Research
Team
3 Researchers/Designers (Fully Remote & Distributed)
Overview
During the height of the pandemic, our team was challenged to "design an education app" for the Indian primary education sector. However, our initial research uncovered a critical flaw in this prompt: a single digital interface could not solve the infrastructure gap.
We pivoted from designing a product to defining a resilient framework. Instead of a high-fidelity app, we designed a tiered strategy that adapts content delivery based on the user's connectivity.
Overview
During the height of the pandemic, our team was challenged to "design an education app" for the Indian primary education sector. However, our initial research uncovered a critical flaw in this prompt: a single digital interface could not solve the infrastructure gap.
We pivoted from designing a product to defining a resilient framework. Instead of a high-fidelity app, we designed a tiered strategy that adapts content delivery based on the user's connectivity.
Overview
During the height of the pandemic, our team was challenged to "design an education app" for the Indian primary education sector. However, our initial research uncovered a critical flaw in this prompt: a single digital interface could not solve the infrastructure gap.
We pivoted from designing a product to defining a resilient framework. Instead of a high-fidelity app, we designed a tiered strategy that adapts content delivery based on the user's connectivity.
Problem
The transition to remote learning in India during COVID 19 created a severe schism. While urban schools approaches solutions to high-bandwidth video calls (Zoom/Teams), rural government schools were affected severly.
Some main questions, we were looking at were:
What are the current experiences of students from different regions?
What are the factors effecting a child's access to education?
Problem
The transition to remote learning in India during COVID 19 created a severe schism. While urban schools approaches solutions to high-bandwidth video calls (Zoom/Teams), rural government schools were affected severly.
Some main questions, we were looking at were:
What are the current experiences of students from different regions?
What are the factors effecting a child's access to education?
Problem
The transition to remote learning in India during COVID 19 created a severe schism. While urban schools approaches solutions to high-bandwidth video calls (Zoom/Teams), rural government schools were affected severly.
Some main questions, we were looking at were:
What are the current experiences of students from different regions?
What are the factors effecting a child's access to education?
Solution: A Framework, Not Just an App
We realized that building a "Video Learning App" would immediately exclude the 27% of students who rely on limited mobile data.
We proposed the Reach & Teach Framework: a scalable system of interventions.
Tier 1 (High Tech): Live interaction & gamification (for urban users).
Tier 2 (Low Tech): Asynchronous downloads & text-based submission (for rural users).
Tier 3 (No Tech): SMS prompts & physical worksheet tracking.
Solution: A Framework, Not Just an App
We realized that building a "Video Learning App" would immediately exclude the 27% of students who rely on limited mobile data.
We proposed the Reach & Teach Framework: a scalable system of interventions.
Tier 1 (High Tech): Live interaction & gamification (for urban users).
Tier 2 (Low Tech): Asynchronous downloads & text-based submission (for rural users).
Tier 3 (No Tech): SMS prompts & physical worksheet tracking.
Solution: A Framework, Not Just an App
We realized that building a "Video Learning App" would immediately exclude the 27% of students who rely on limited mobile data.
We proposed the Reach & Teach Framework: a scalable system of interventions.
Tier 1 (High Tech): Live interaction & gamification (for urban users).
Tier 2 (Low Tech): Asynchronous downloads & text-based submission (for rural users).
Tier 3 (No Tech): SMS prompts & physical worksheet tracking.
Process
Conducting ethnographic research during a lockdown required us to adapt standard methods for a remote setting.
Managing a Distributed Team With team members spread across different time zones, we adopted a Synchronous Synthesis model. Instead of working in silos, we held daily "Synthesis Standups" on Webex where we dumped raw notes into Mural immediately after interviews. This prevented data loss and allowed us to spot patterns (like the "Shared Device" issue) early in the week.
Process
Conducting ethnographic research during a lockdown required us to adapt standard methods for a remote setting.
Managing a Distributed Team With team members spread across different time zones, we adopted a Synchronous Synthesis model. Instead of working in silos, we held daily "Synthesis Standups" on Webex where we dumped raw notes into Mural immediately after interviews. This prevented data loss and allowed us to spot patterns (like the "Shared Device" issue) early in the week.
Process
Conducting ethnographic research during a lockdown required us to adapt standard methods for a remote setting.
Managing a Distributed Team With team members spread across different time zones, we adopted a Synchronous Synthesis model. Instead of working in silos, we held daily "Synthesis Standups" on Webex where we dumped raw notes into Mural immediately after interviews. This prevented data loss and allowed us to spot patterns (like the "Shared Device" issue) early in the week.
Methodology
We conducted a rapid ethnographic study to understand the environment of the learner, not just their user preferences.
Remote Contextual Inquiry: We asked participants to join video calls and "walk us through" their home study setup. This allowed us to observe environmental distractions, lighting conditions, and device quality.
Methodology
We conducted a rapid ethnographic study to understand the environment of the learner, not just their user preferences.
Remote Contextual Inquiry: We asked participants to join video calls and "walk us through" their home study setup. This allowed us to observe environmental distractions, lighting conditions, and device quality.
Methodology
We conducted a rapid ethnographic study to understand the environment of the learner, not just their user preferences.
Remote Contextual Inquiry: We asked participants to join video calls and "walk us through" their home study setup. This allowed us to observe environmental distractions, lighting conditions, and device quality.

We focused on these groups due to access. Our aim was to get perspectives about the current urban scenarios and challenges of the rural.

We focused on these groups due to access. Our aim was to get perspectives about the current urban scenarios and challenges of the rural.

We focused on these groups due to access. Our aim was to get perspectives about the current urban scenarios and challenges of the rural.

Observations across rural sourthern India

Observations across rural sourthern India

Observations across rural sourthern India
Unstructured Interviews: Open conversations with teachers to understand the administrative burden of tracking attendance via WhatsApp.

a) Left: virtual interviews with students from urban region b) Existing solutions the students are using

a) Left: virtual interviews with students from urban region b) Existing solutions the students are using

a) Left: virtual interviews with students from urban region b) Existing solutions the students are using
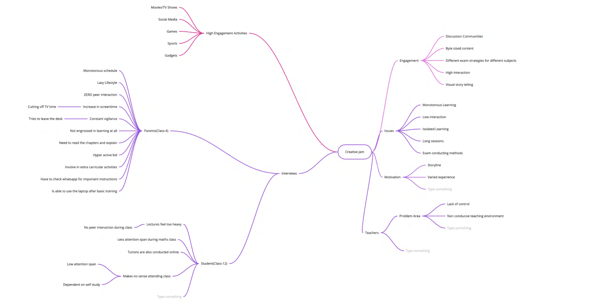
Mind Mapping & Synthesis: We used Mural to conduct a thematic analysis, clustering 50+ data points to visualize the disconnect between "Urban" and "Rural" mental models.

A mind map of synthesis to divide our findings

A mind map of synthesis to divide our findings

A mind map of synthesis to divide our findings
Findings
Findings
Findings

Synthesing all our research findings collectively

Synthesing all our research findings collectively

Synthesing all our research findings collectively

We built personas to better frame the challenges

We built personas to better frame the challenges

We built personas to better frame the challenges

We built personas to better frame the challenges

We built personas to better frame the challenges

We built personas to better frame the challenges
Our analysis revealed that the "Digital Divide" is behavioral, not just infrastructural.
The "Asynchronous Gap" (The Father's Phone)
Observation: In rural households, the smartphone belongs to the father, who takes it to work during the day.
Evidence: We observed rural students studying late at night (7:30 PM – 8:15 PM) in dim lighting, only after the parent returned home.
Strategic Pivot: Synchronous "Live Classes" (9 AM - 3 PM) are impossible for this demographic. The solution must be asynchronous, allowing offline downloads that can be consumed in the evening.
The "Proxy User" Phenomenon
Observation: For students in grades 1-5, the actual "user" of the interface is the parent, not the child.
Evidence: Teachers reported that students missed assignments simply because "parents forget to inform students about the WhatsApp messages."
Strategic Pivot: The interface requires a distinct "Parent Mode" that separates administrative notifications from learning content, ensuring parents don't become a bottleneck.
Fragmentation Causes Cognitive Overload
Observation: Education is being fragmented across too many channels.
Evidence: We analyzed screenshots of student phones showing lesson links buried inside casual WhatsApp chat logs, mixed with family messages.
Strategic Pivot: The platform must act as a "Container," aggregating external links (YouTube, PDFs) into a single, organized feed.
Our analysis revealed that the "Digital Divide" is behavioral, not just infrastructural.
The "Asynchronous Gap" (The Father's Phone)
Observation: In rural households, the smartphone belongs to the father, who takes it to work during the day.
Evidence: We observed rural students studying late at night (7:30 PM – 8:15 PM) in dim lighting, only after the parent returned home.
Strategic Pivot: Synchronous "Live Classes" (9 AM - 3 PM) are impossible for this demographic. The solution must be asynchronous, allowing offline downloads that can be consumed in the evening.
The "Proxy User" Phenomenon
Observation: For students in grades 1-5, the actual "user" of the interface is the parent, not the child.
Evidence: Teachers reported that students missed assignments simply because "parents forget to inform students about the WhatsApp messages."
Strategic Pivot: The interface requires a distinct "Parent Mode" that separates administrative notifications from learning content, ensuring parents don't become a bottleneck.
Fragmentation Causes Cognitive Overload
Observation: Education is being fragmented across too many channels.
Evidence: We analyzed screenshots of student phones showing lesson links buried inside casual WhatsApp chat logs, mixed with family messages.
Strategic Pivot: The platform must act as a "Container," aggregating external links (YouTube, PDFs) into a single, organized feed.
Our analysis revealed that the "Digital Divide" is behavioral, not just infrastructural.
The "Asynchronous Gap" (The Father's Phone)
Observation: In rural households, the smartphone belongs to the father, who takes it to work during the day.
Evidence: We observed rural students studying late at night (7:30 PM – 8:15 PM) in dim lighting, only after the parent returned home.
Strategic Pivot: Synchronous "Live Classes" (9 AM - 3 PM) are impossible for this demographic. The solution must be asynchronous, allowing offline downloads that can be consumed in the evening.
The "Proxy User" Phenomenon
Observation: For students in grades 1-5, the actual "user" of the interface is the parent, not the child.
Evidence: Teachers reported that students missed assignments simply because "parents forget to inform students about the WhatsApp messages."
Strategic Pivot: The interface requires a distinct "Parent Mode" that separates administrative notifications from learning content, ensuring parents don't become a bottleneck.
Fragmentation Causes Cognitive Overload
Observation: Education is being fragmented across too many channels.
Evidence: We analyzed screenshots of student phones showing lesson links buried inside casual WhatsApp chat logs, mixed with family messages.
Strategic Pivot: The platform must act as a "Container," aggregating external links (YouTube, PDFs) into a single, organized feed.
Implications
Based on these findings, we proposed a Design Framework rather than a single app. This framework dictates how educational content should be delivered based on the user's technology tier.
Implications
Based on these findings, we proposed a Design Framework rather than a single app. This framework dictates how educational content should be delivered based on the user's technology tier.
Implications
Based on these findings, we proposed a Design Framework rather than a single app. This framework dictates how educational content should be delivered based on the user's technology tier.

We started with broad ideas around the above challenges

We started with broad ideas around the above challenges

We started with broad ideas around the above challenges

We prioritised ideas

We prioritised ideas

We prioritised ideas